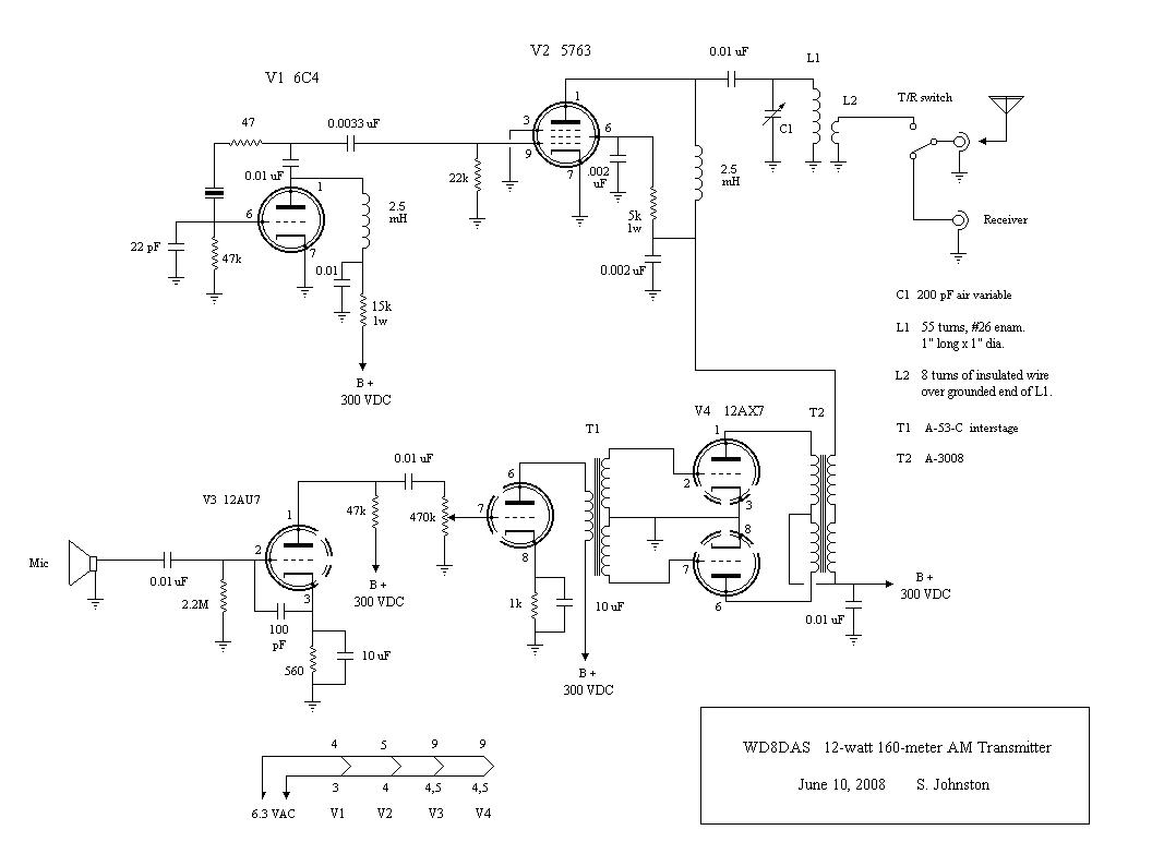
WD8DAS 160m AM Rig













Back to WD8DAS Home Page...