Improvements to the Sony ICF-2010 Receiver

by Steve Johnston, WD8DAS



The Sony ICF-2010 (ICF-2001D) AM/FM/SW/AIR receiver is one of the most successful portable communications radios in history. It combines handy operating features with solid performance in a portable package. In many respects it represents the modern version of the famous Zenith Trans- Oceanic portables of the 40's, 50's and 60s.

I bought my first Sony 2010 over ten years ago, mainly to take advantage of the benefits of synchronous AM detection. Over time I became "addicted" to listening to AM signals using sync detection, and today I often find it painful to listen to skywave AM signals on a typical envelope detector. The sync detector in the 2010 still holds a leadership position in its field. In fact, I was so impressed with the Sony sync detector that I went on to build add-on sync detectors for my other communications receivers.

This article describes four simple modifications for the ICF-2010 which can help this great radio become even more useful...

* A handy handle for the radio

* A "medium" AM bandwidth to supplement the existing "narrow" and "wide" bandwidths

* An adjustable attenuator/protection device for use when connecting an external antenna

* Replacement of the audio output coupling capacitor for better sound on the internal speaker



Get a handle on it!

The ICF-2010 is a portable radio, but unlike most portables, it has no built-in handle. The unit is shipped with a shoulder strap, but I never put it to use. Instead, I choose to pull the back cover off the radio and mount an aluminum handle on the top panel of the radio. Two holes drilled in the otherwise blank top of the radio provide simple attachment for a kitchen cabinet drawer-pull. These handles, also known wire-pulls, are available in various sizes and in materials such as wood, plastic, and aluminum. My choice was a four by 1 inch aluminum pull, but feel free to pick what looks and feels good to you. Reinforce the mounting holes by providing washers under the screws to spread the pressure of the handle across a wider area of the plastic top.

Medium Bandwidth Filter

I found the stock AM filter choices to be too wide when listening to stations suffering adjacent-channel interference, or too narrow for acceptable audio fidelity. The wide ceramic filter is identified as CFW1 and the narrow filter is marked as CFW2. Since the narrow filter is used for SSB, I considered the replacement of the wide filter with a device with tighter characteristics, but then I'd be stuck with the reduced audio response even when listening to strong stations in the clear.

I finally decided to add another filter with a response between the two stock filters which could be switched in as needed. Toko America (847) 635-3200 produces several lines of ceramic filters for 455 kHz IFs. The easiest to purchase seems to be the CFM2 line which can be ordered in -6 dB bandwidths from 4 kHz to 10 kHz from Digi-Key Electronics at (800) 344-4539. I selected the 4 kHz device CFM2-455A (Digi-Key # TK-2330-ND). Cost is just a couple dollars each.

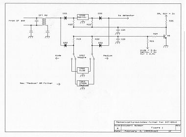
In my two 2010 receivers I tried two techniques to implement the additional filter. The first was to lift the circuit board off its mounts, remove the existing wide filter CFW1 from the main board, and connect it and the new "medium" filter to a DPDT toggle switch mounted through a blank area on the plastic top of the radio. The wipers of the switch were then connected to the empty filter connection on the board using miniature coax cable such as RG-174/U. With the 2010 in "wide" mode, flipping the switch one way puts the stock filter in line, and the other way selects the new medium filter. This design is shown in Figure 1. It worked very well, but I had a nagging sense that a better way was possible.



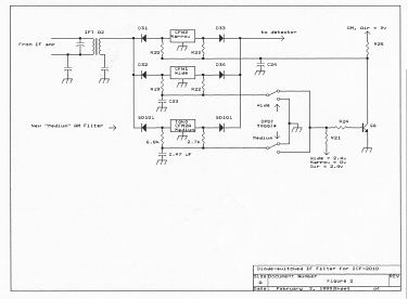
My second 2010 was also modified to include the additional filter. But in this case I used diode- switching to parallel the new filter onto the existing board connections. In this way all three filters, wide, medium, and narrow, will be switched in the same fashion. This technique also offers better isolation between filters and stops filter "blow-by". This approach is shown in Figure 2.



Like the first plan, a DPDT toggle switch is mounted in a blank area on the top of the radio. Unlike the first design, this switch is switching DC to activate the desired filter instead of RF. The 2010 uses the equivalent of the common 1N914 switching diode to choose the stock filters. Some improvement is possible by replacing them with Schottky diodes such as the SD101A (available from Digi-Key as number SD1010A-ND). In my case I used the Schottky diodes to add the Toko 4 kHz filter. The tiny size of the Toko filter makes is possible to mount it directly to the main circuit board of the receiver. You don't even need to pull the board off its mounts!

As shown in Figure 2, the DC control signal which originally selected the wide filter now is routed to the top-panel toggle switch. The switch then sends it back down to forward-bias the desired filter, the new medium or stock wide. The deselected filter is firmly cut out of the circuit by applying ground to its diodes.

External Antenna Accessory

As a portable receiver, the ICF-2010 is designed for a sensitive antenna input which can be overloaded by the strong signals, or even damaged by static discharges, found when using an external antenna. Early 2010's seemed to be particularly prone to this trouble.

My bedside 2010 is equipped with a short wire antenna running about 20 feet out the window to a nearby tree. Even this modest antenna can blow the doors off the radio in today's world of powerful signals, so I built a simple attenuator/protector out of a 2000 ohm potentiometer and a few back-to-back diodes. See Figure 3 for details.



Adjust the potentiometer to the desired level - I almost always end up with the pot at mid-scale. Beyond its role as an adjustable level control, the resistance of the pot has the additional benefit of draining static charges which can accumulate on an antenna. The back-to-back diodes will clip any surges which might still make it through and protect the 2010's input stage.

More Bass from the Stock Speaker

The 2010 has a internal speaker of surprising quality and it produces a respectable sound. I found it possible to improve the already good distortion and bass output of the radio's output section by upgrading the speaker coupling capacitor from a polarized electrolytic 470 uF @ 6.3v to a 2200 uF @ 6.3v bi-polar electrolytic (Digi-Key's #P1148-ND just fits the space available). The increased capacitance helps the low-end response, and the bi-polar nature of the new cap helps the distortion. Further improvements could undoubtedly be made by working backward through the audio chain, replacing the standard electrolytics with bi-polar units better suited to audio.

Summary

The ICF-2010 is clearly a favorite receiver. Part of the reason I've become so attached to them is their versatile nature - I find them useful as test receivers in the shop, a vacation/travel radio, a receiver to accompany low-power portable ham transmitters, as well as a quality medium- and short-wave broadcast receiver. If you are a 2010 enthusiast, I believe you'll be pleased with the mods described in this article.



Steven B. Johnston
3350 Oakham Drive
York PA 17402