My Douk Audio Nobsound 6P1 Amplifier




Specifications


Under-the-chassis view


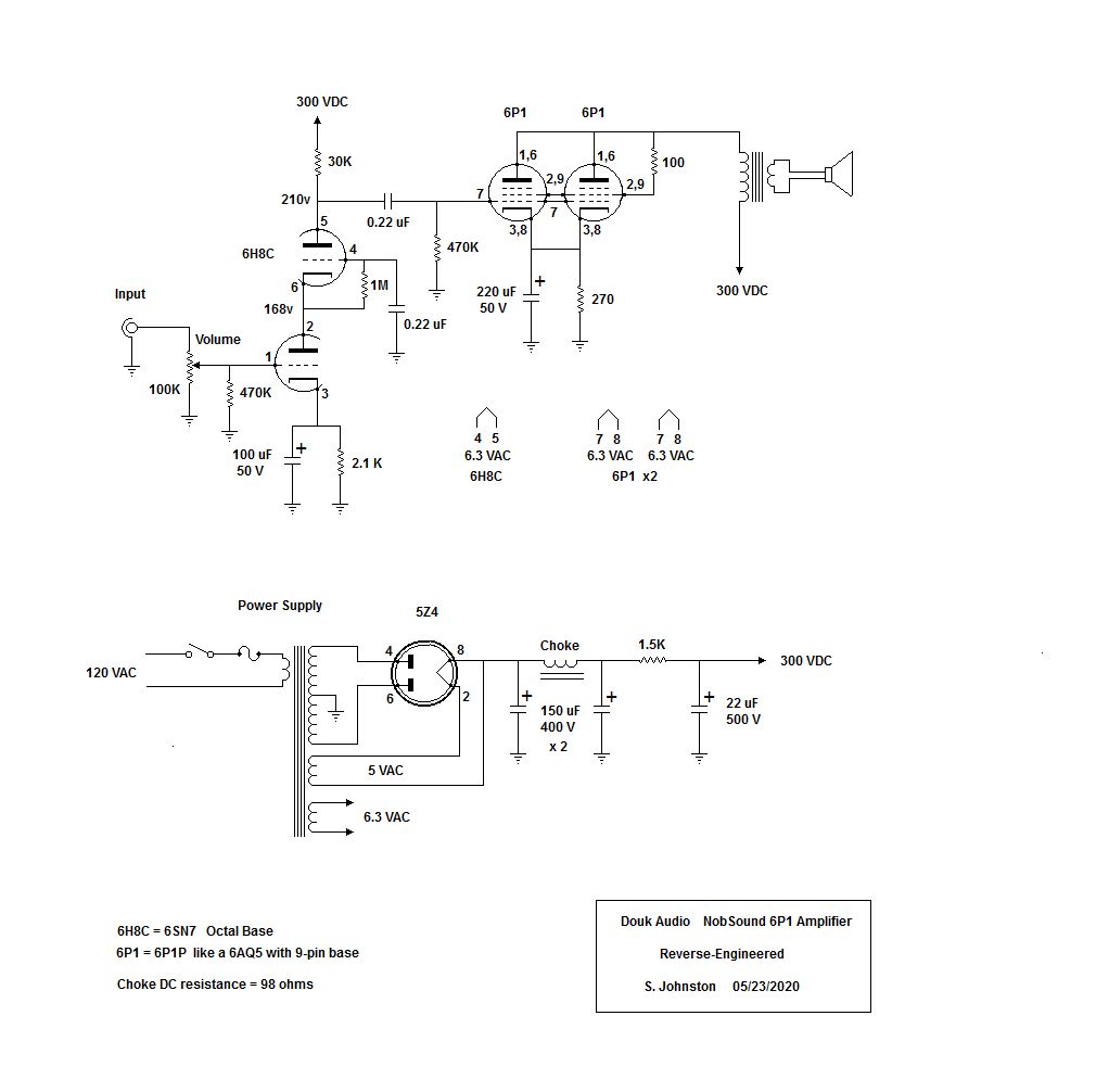
Schematic Diagram traced from my amplifier:






Click here to return to WD8DAS Home Page.



NH